按照四川省和成都市事业单位公开招聘工作人员相关规定,成都市各级事业单位拟公开考试招聘工作人员354名,本次公开招聘进入事业单位的为编制内正式工作人员,按照《事业单位人事管理条例》及相关规定实行事业单位聘用制管理,欢迎广大优秀人才报名应聘。
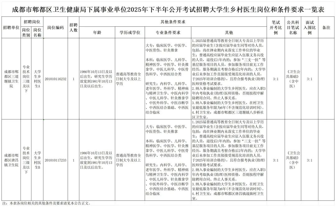
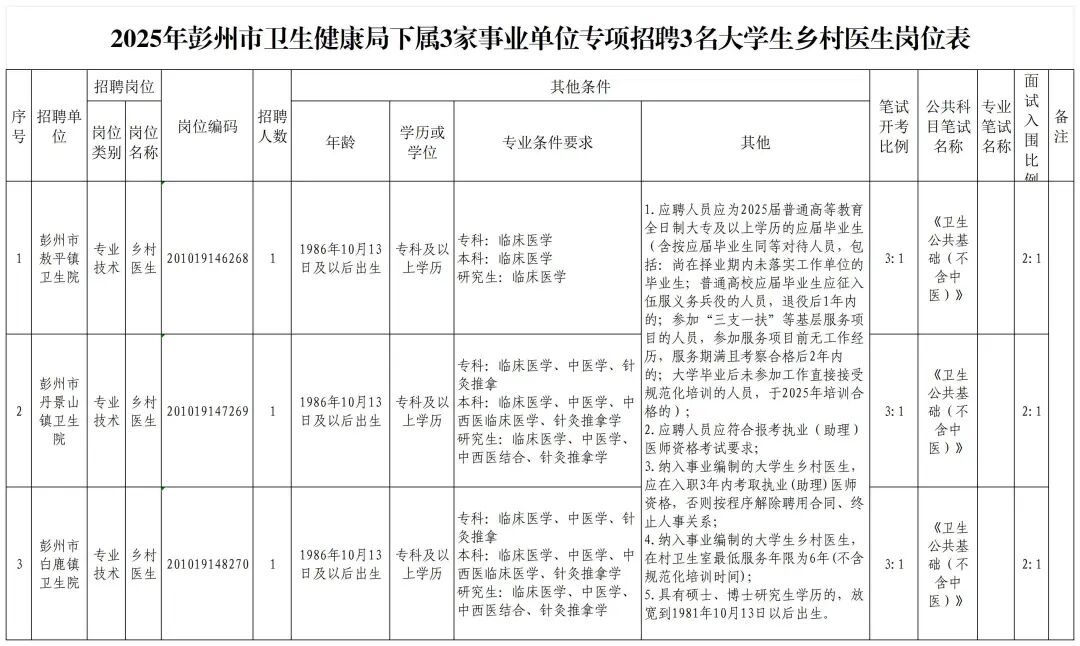
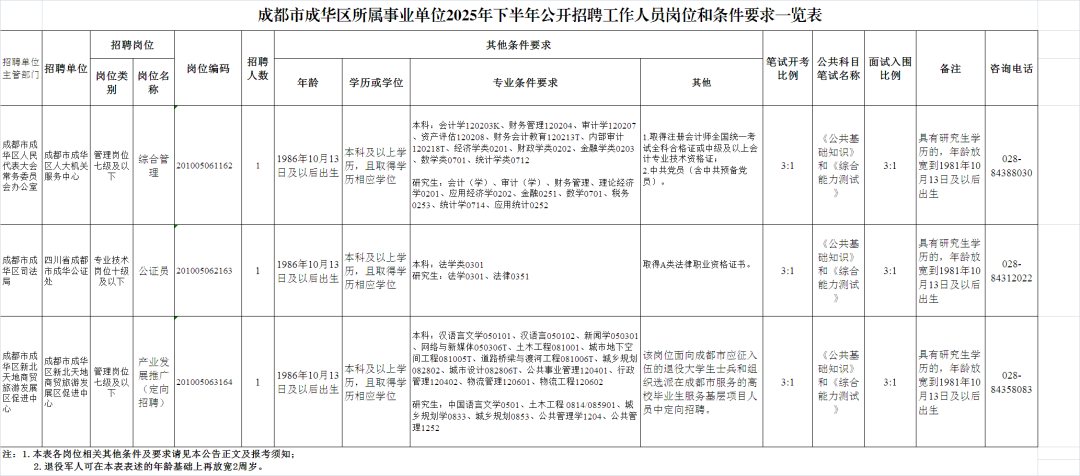
(一)请应聘考生务必严格按照招聘单位公布的招聘岗位、应聘资格条件、报名方式及要求报名,不符者请勿报名。 (二)报名时间 1.网上报名:2025年10月13日10:00至10月17日18:00 2.资格初审:2025年10月13日10:00至10月18日18:00 3.网上缴费:2025年10月19日18:00前 4.准考证打印:2025年11月11日09:00至11月14日24:00 5.笔试时间:2025年11月16日 本次招聘采取网上报名及缴费方式,不接受现场报名。应聘考生应及时通过四川省人力资源和社会保障厅官网“人事考试”专栏完成报名及缴费流程。 报名条件、报名方式、资格审查、考试考核、体检考察等相关问题咨询,请拨打公告中各招聘单位咨询电话。咨询时间为工作日上午9:00至12:00,下午13:00至17:00。 本次公开招聘事业单位工作人员涉及成都市17个市级单位(部门)所属的事业单位及15个区(市)县所属事业单位公开考试招聘工作人员354名,应聘考生可点击查看各招聘单位的招聘公告、招聘岗位表等信息。 (一)中共成都市纪律检查委员会 招聘岗位及名额 中共成都市纪委面向社会公开招聘工作人员1名。 点击查看大图 长按下方二维码查看原公告 (二)中共成都市委金融委员会办公室 招聘岗位及名额 中共成都市委金融委员会办公室面向社会公开招聘工作人员2名。 点击查看大图 长按下方二维码查看原公告 (三)成都市发展和改革委员会 招聘岗位及名额 成都市发展和改革委员会面向社会公开招聘工作人员10名。 点击查看大图 长按下方二维码查看原公告 (四)成都市民政局 招聘岗位及名额 成都市民政局所属事业单位面向社会公开招聘工作人员39名。 点击查看大图 长按下方二维码查看原公告 (五)成都市人力资源和社会保障局 招聘岗位及名额 成都市人力资源和社会保障局所属成都市人才服务中心等2家单位面向社会公开招聘工作人员10名。 点击查看大图 长按下方二维码查看原公告 (六)成都市商务局 招聘岗位及名额 成都市商务局所属2家事业单位面向社会公开招聘工作人员6名。 点击查看大图 长按下方二维码查看原公告 (七)成都市文化广电旅游局 招聘岗位及名额 成都市文化广电旅游局所属12家事业单位面向社会公开招聘工作人员34名。 点击查看大图 长按下方二维码查看原公告 (八)成都市应急管理局 招聘岗位及名额 成都市应急管理局下属事业单位成都市救援与减灾技术中心面向社会公开招聘工作人员2名。 点击查看大图 长按下方二维码查看原公告 (九)成都市市场监督管理局 招聘岗位及名额 成都市市场监督管理局所属事业单位面向社会公开招聘工作人员1名。 点击查看大图 长按下方二维码查看原公告 (十)成都市统计局 招聘岗位及名额 成都市统计局面向社会公开招聘工作人员1名。 点击查看大图 长按下方二维码查看原公告 (十一)成都市机关事务管理局 招聘岗位及名额 成都市机关事务管理局所属成都市市级机关国有资产管理服务中心面向社会公开招聘工作人员2名。 点击查看大图 长按下方二维码查看原公告 (十二)成都市人民政府国防动员办公室 招聘岗位及名额 成都市人民政府国防动员办公室面向社会公开招聘工作人员4名。 点击查看大图 长按下方二维码查看原公告 (十三)成都市城市运行和政务服务管理办公室 招聘岗位及名额 成都市城市运行和政务服务管理办公室面向社会公开招聘工作人员1名。 点击查看大图 长按下方二维码查看原公告 (十四)共青团成都市委 招聘岗位及名额 共青团成都市委面向社会公开招聘工作人员1名。 点击查看大图 长按下方二维码查看原公告 (十五)成都市广播电视台 招聘岗位及名额 成都市广播电视台面向社会公开招聘工作人员20名。 点击查看大图 长按下方二维码查看原公告 (十六)成都市消防救援支队 招聘岗位及名额 成都市消防救援支队面向社会公开招聘工作人员1名。 点击查看大图 长按下方二维码查看原公告 (十七)成都传媒集团 招聘岗位及名额 成都传媒集团面向社会公开招聘工作人员12名。 点击查看大图 长按下方二维码查看原公告 (十八)成都东部新区 招聘岗位及名额 成都东部新区卫健系统所属事业单位面向社会公开招聘工作人员29名。 点击查看大图 长按下方二维码查看原公告 (十九)青羊区 招聘岗位及名额 成都市青羊区卫生健康局所属8家事业单位面向社会公开招聘工作人员35名。 点击查看大图 长按下方二维码查看原公告 (二十)金牛区 招聘岗位及名额 成都市金牛区卫健局所属事业单位面向社会公开招聘工作人员7名。 点击查看大图 长按下方二维码查看原公告 (二十一)成华区 招聘岗位及名额 成都市成华区所属3家事业单位面向社会公开招聘工作人员3名。 点击查看大图 长按下方二维码查看原公告 (二十二)龙泉驿区 招聘岗位及名额 成都市龙泉驿区面向社会公开招聘工作人员20名。 点击查看大图 长按下方二维码查看原公告 招聘岗位及名额 成都市龙泉驿区卫生健康局下属15家医疗卫生事业单位拟面向社会公开招聘工作人员18名。 点击查看大图 长按下方二维码查看原公告 (二十三)青白江区 招聘岗位及名额 2025年青白江区卫健局所属事业单位公开招聘大学生乡村医生专项计划人员2名。 点击查看大图 长按下方二维码查看原公告 (二十四)新都区 招聘岗位及名额 成都市新都区卫生健康局所属事业单位面向社会公开考试招聘工作人员20名。 点击查看大图 长按下方二维码查看原公告 (二十五)温江区 招聘岗位及名额 成都市温江区卫生健康局面向社会公开招聘工作人员6名。 点击查看大图 长按下方二维码查看原公告 招聘岗位及名额 成都市温江区卫生健康局面向社会公开招聘大学生乡村医生3名。 点击查看大图 长按下方二维码查看原公告 (二十六)郫都区 招聘岗位及名额 成都市郫都区卫生健康局下属事业单位面向社会公开招聘大学生乡村医生2名。 点击查看大图 长按下方二维码查看原公告 (二十七)简阳市 招聘岗位及名额 简阳市卫生健康局所属4家医疗卫生单位拟面向社会公开招聘大学生乡村医生4名。 点击查看大图 长按下方二维码查看原公告 (二十八)都江堰市 招聘岗位及名额 都江堰市事业单位面向社会公开考试招聘工作人员23名(含定招7名)。 点击查看大图 长按下方二维码查看原公告 招聘岗位及名额 都江堰市卫生健康局(以下简称都江堰市卫健局)所属事业单位面向社会公开考试招聘大学生乡村医生7名。 点击查看大图 长按下方二维码查看原公告 (二十九)彭州市 招聘岗位及名额 彭州市卫生健康局下属事业单位面向社会公开招聘工作人员3名。 点击查看大图 长按下方二维码查看原公告 (三十)邛崃市 招聘岗位及名额 邛崃市面向社会公开招聘工作人员1名。 点击查看大图 长按下方二维码查看原公告 (三十一)金堂县 招聘岗位及名额 金堂县所属10家事业单位向社会公开招聘工作人员16名。 点击查看大图 长按下方二维码查看原公告 招聘岗位及名额 金堂县卫生健康局所属4家事业单位向社会公开招聘工作人员4名。 点击查看大图 长按下方二维码查看原公告 (三十二)大邑县 招聘岗位及名额 大邑县卫生健康局所属事业单位面向社会公开招聘工作人员4名大学生乡村医生。 点击查看大图 长按下方二维码查看原公告 (一)本次招聘的笔试时间为11月16日(周日)(具体要求详见《准考证》),综合类岗位考试大纲详见《四川省事业单位公开招聘工作人员公共科目〈综合知识〉笔试考试大纲》(川人社办发〔2024〕7号);卫生类专业技术岗位考试大纲采用《四川省省属卫生事业单位卫生专业技术岗位人员公共科目笔试大纲(试行)》(川人社办发〔2014〕75号)请登录四川省人力资源和社会保障厅官网“人事考试”专栏“政策法规”条目查阅或下载考试大纲。 (二)各招聘单位在招聘过程中对其公告内容如有调整、补充说明等事项,请应聘考生及时关注并登录四川省人力资源和社会保障厅官网、成都人事考试网查阅补充公告。应聘考生在报名信息填报时要认真详细填写联系方式,确保联系方式准确、畅通,因报考者不主动、不按要求登录相关网站查阅相关信息,未能按公告要求参加报名、资格审查、考试、体检、考察、聘用或因招聘单位无法与报考者取得联系所造成的后果,责任自负。 (三)事业单位招聘考试未指定考试辅导用书,不举办也不委托任何机构举办考试辅导培训班。目前社会上出现的任何以成都市事业单位考试命题组、专门培训机构等名义举办的辅导班、辅导网站或发行的出版物、上网卡等,均与四川省人力资源和社会保障厅、成都市人力资源和社会保障局、成都市人事考试中心无关,特此提醒。







































































研究生部公众号