医院简介
三六三医院成立于1972年,由中国航空工业集团有限公司举办,已划归中国通用技术集团,为中央企业所属差额拨款事业单位。我院是一所集医疗、教学、科研、预防保健、健康管理、康复功能于一体的三级甲等综合医院,为西南医科大学非直管附属医院、华西医院区域联盟中心医院。
现有一院两区,武侯院区位于一环内、紧邻武侯祠、锦里,建筑面积5.1万平方米,开放床位700余张;犀浦院区位于城西北3.5环,总规划床位1400张、建筑面积24.5万平方米。医院目前总编制床位1000张,实有床位近1500张,固定资产10.1亿元,拥有现代化诊疗设备总值近4亿元。
截至当前,共有职工近1700人,其中高级职称人员200余人,研究生300余人(含博士、博士后数十人),历任骨干8人从我院获得国务院政府特殊津贴,拥有四川省学术技术带头人、后备人选、成都市学术技术带头人后备人选 、市级技术能手、省级劳动模范,市级劳动模范等数十人。
学科建设
四川省重点专科:骨科、神经外科
成都市重点专科:肿瘤科、呼吸与危重症医学科、泌尿外科、眼科、神经内科、麻醉手术中心、超声医学中心
在建项目:肝胆胰外科、心血管内科、检验科、护理学
院级发展特色科室:中医科、消化内科、核医学科、妇产科
国家级认证项目:国家级胸痛中心、肺栓塞和院内静脉血栓栓塞症防治能力建设达标单位
专业实力:7个专业进入2023年四川省医疗服务与质量得分前20名(普外科位列第7)。
教学科研
为西南医科大学非直管附属医院,承担本科临床教学及硕士研究生联合培养任务,现有硕士生导师4名,已培养硕士研究生24名;作为四川省护士规范化培训基地,拥有院内及社会化规培招生资格;近五年举办省市继教项目100项,国家级10项;近十年,共有178项临床科研课题获四川省科技厅、省、市卫健委等部门立项,获省市级科技进步奖数项。2024年获得省市科研课题十余项(其中省级课题7项)、通用技术集团科研课题数十项。
三六三医院致力于成为集医疗、教学、科研、健康管理功能为一体,具有较高品牌价值的三级甲等综合医院。
招聘原则
坚持公开、平等、竞争、择优原则,按照德才兼备的需求,主要采取综合面试及科室考核的方式进行。
招聘范围和对象
基本条件:
1.思想政治素质高,热爱祖国,拥护中华人民共和国宪法,拥护中国共产党的领导,遵纪守法,品行端正,具备良好的职业素养。
2.热爱医疗卫生事业,爱岗敬业,事业心和责任感强,具有良好的团队合作意识、职业道德追求和奉献精神,无违规违纪违法等不良记录。
3.身心健康,具有正常履行招聘岗位职责的身体条件和心理素质,体检合格。
4.具备招聘岗位所需专业知识和技能条件。
5.具有招聘岗位要求的专业、学历、职称、年龄等其他条件。
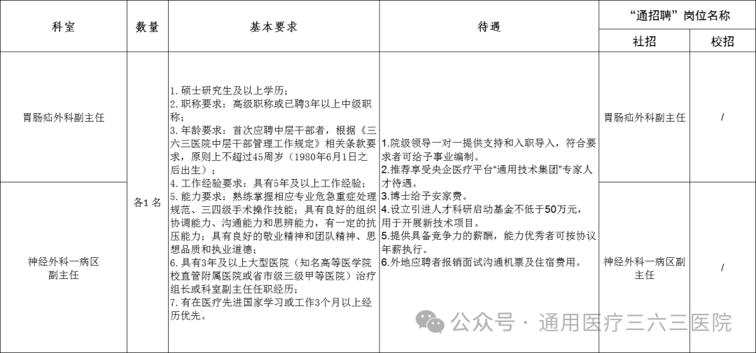
临床科室副主任招聘计划:

骨干医生招聘计划:

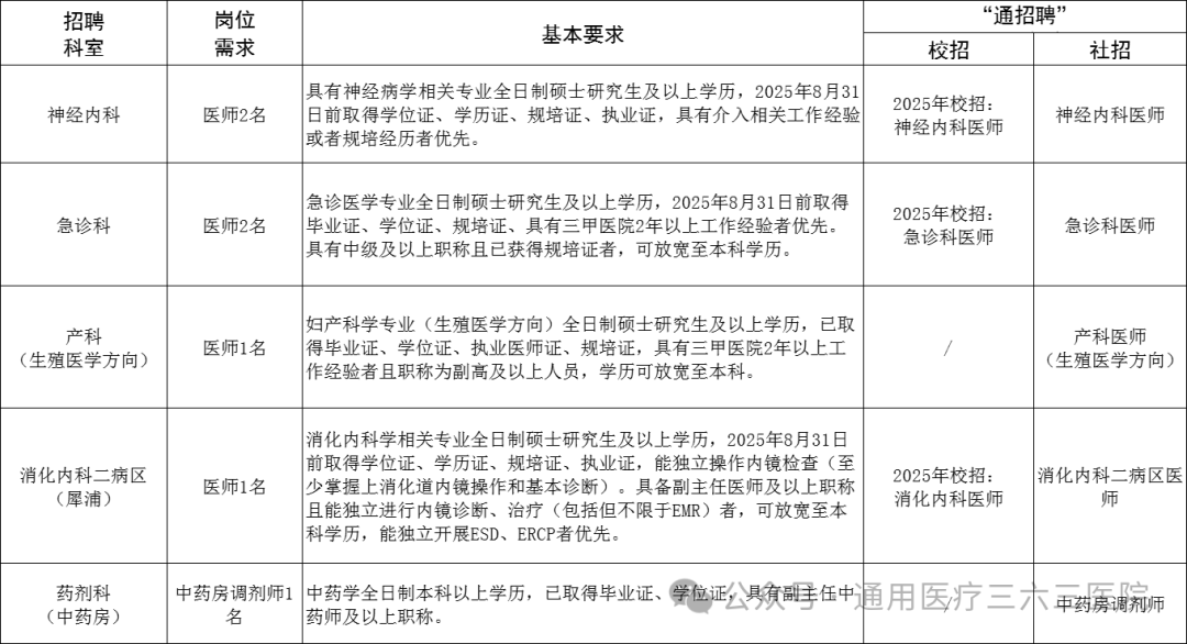
临床医技科室招聘计划:

第三方劳务派遣岗位:

报名要求、招聘流程及资格复审要求
报名要求:
1.报名人员需提交的资料:
扫描下方二维码,下载《三六三医院应聘人员登记表》并填写、签字(请务必从初中学历填起,政治面貌及非应届生的工作经历不得为空,不得擅自修改表格内容,未按要求填写人员视为未报名成功)。

2.请务必按上述要求将《应聘人员登记表》填写完毕(可电子填写打印)并手写签字后,扫描上传至下方报名二维码对应简历模块。
注:只填写简历信息,未上传上述应聘要求佐证证件者视为未报名成功。

报名二维码

报名流程:扫描上方二维码----关注“通用技术集团”微信公众号→点击公众号右下方“通招聘”菜单项→往届生点击“社会招聘”/应届生点击“校园招聘”菜单项→“招聘单位”选择“通用技术集团医疗健康有限公司”→“三六三医院”→点击“确定”→选择应聘岗位填报信息。应届毕业生请务必在“校园招聘”通道申报。
注:报名成功后,初筛结果及后续面试相关事宜将由短信统一通知,请及时关注。通招聘为应试简历唯一投递平台,我院未通过第三方平台收取简历,请注意保护个人隐私。
招聘流程
发布招聘公告→收集应聘报名信息→简历筛选→资格审查→线上一面→资格复审、结构化面试及专业技能考核→汇总成绩,医院决策会审议拟录用人员→通知体检→体检合格者入职(再次核对资格证原件)。
资格复审要求:
通过简历筛选的应聘者,需在面试当天携带《三六三医院应聘人员登记表》(请扫描上方二维码下载)及附件进行资格复审,资格复审通过后进入后续面试。
考核
考核采取“面试(含结构化面试、专业技能实际操作等方式)”或“笔试+面试”方式,由人力资源部组织院级层面及用人科室实施。
对确定为体检人选的,体检合格后,签订《三方协议》或《拟聘意向协议》,约定到岗、聘后及违约相关事项。
体检
体检标准根据《三六三医院新员工入职体检管理办法》规定,结合本行业或岗位实际要求执行。体检需在本院进行,体检合格者,进入后续环节。
待遇
临床骨干、博士研究生、临床医技科室等专业技术人员:
(1)编制:入职即与医院直接签订劳动合同,优秀应届生毕业生通过医院考核测评达到入编标准的可直接给予国家正式事业编制;入职后工作成绩达到《三六三医院事业编制管理办法》要求的也可转为事业编制;
(2)薪资:适用国家事业单位薪资体系;
(3)福利:以上岗位均享受编内员工同等工会福利、工作餐补助及带薪年休假;
(4)保险及公积金:以上岗位均享受五险一金;并额外购买医疗综合险、意外伤害险、女职工特殊疾病险及重大疾病险。
(5)根据《关于贯彻落实住院医师规范化培训“两个同等对待”的通知》(国卫办科教发〔2021〕18号)文件精神,招聘人员为普通高校应届毕业生者,其住培合格当年就业,按当年应届毕业生同等对待,经住院医师规范化培训结束并取得合格证的本科学历临床医师,按临床医学、口腔医学、中医专业学位硕士研究生同等对待。
所聘人员入职签订劳动合同或事业编制聘用合同,按规定实行试用期。试用期满考核合格,予以正式聘用;试用期内或期满考核不合格,解除劳动合同或聘用合同。
劳务派遣人员:享受同等工会福利、工作餐补助及带薪年休假;享受五险一金以及额外的职工医疗综合险、意外伤害险、女职工特殊疾病险及重大疾病险。
纪律要求
凡是弄虚作假或不符合招聘岗位要求的人员,在收集应聘报名信息、资格审查、面试、科室考核、体检、办理入职等任何环节中一经发现,将取消入职资格,所造成的后果由应聘者自己承担。
联系方式
通讯方式:四川省成都市郫都区校园路东段550号三六三医院人力资源部
联系电话:028-63800206 联系人:贾老师
医院网址:www.363120.com
报名截止日期:2025年5月28日
研究生部公众号